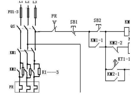
三相電機急停開關接法
新的答案是新的答案。 在兩個接觸器線圈的一端連接電源線的一端(或零)。 踏板開關的觸點連接電源線的另一端(通常關閉的觸點)可以控制兩個接觸器線圈的一端。電機正反轉。 。

連接三相插座的方法:1三相插座的連接孔和每個相線的位置排名一般分為三相順序和反向順序。 三相四孔插座頂千斤頂連接原則為:三相對稱負載時連接PE線,負載不對稱或負載時連接N線220V電壓..

插座的接線上有一個標志,你可以看到地面上有一個標志,一個是接地線,兩個是零線,一個是用電筆測試的。

你好,據我所知,三相插座有三條相線,零線和地線. 首先,看看你的盒子(如果是),盒子里應該有一個PE標志(接地標志)的布線。 三相插座應該有一根線。 如果你在家里有兩根電線,你不必考慮沒有地線。 零火線的區別通常是紅色(黃色)或綠色(相線)、藍色和零線。 但現在還不確定,許多原來的舊建筑還沒有非常規范的布線。 布線的位置更容易確定。 你面對插座的左邊是零線,右邊是火線。 插座后面的接線端口也有標記L作為相線N作為零線。 你可以參考并希望它能幫助你。

一個非常簡單的開關和插座可以用一條短線和一條消防線來連接插座上的消防線零線孔,然后再連接到墻上的消防線。 我希望我能幫你。

無火花三相五極插座9元,ABC三相五孔插座,零線。 三相五線插座插頭常用于三相五線系統.TT系統和TN-S系統設備..電機等待高功率的連接。 有5臺電機,380V,3臺相線,5臺中性線N,1臺地線。

三相。電機另一個開關可以控制它如何逆轉兩個接觸器的輔助觸點,如何連接兩個接觸器線圈的一端(或零線)。 踏板開關的觸點連接電源線的另一端(通常關閉的觸點)可以控制兩個接觸器線圈的一端。電機正反轉。

很簡單的是,這兩個接觸器沒有自鎖,按相序排列在一起:AABBCC下口:ACBBCA掃描兩個接觸器相互鎖定。

公司地址 : 上海市嘉定區寶安公路2999弄
公司郵箱 : 19121986111@163.com
公司電話 :?021-6992-5088